編輯:關於Android編程
轉眼間近一年沒更新博客了,工作一忙起來,很難有時間來寫博客了,由於現在也在從事Android開發相關的工作,因此以後的博文也會更多地專注於這一塊。
這篇文章准備從源碼層面為大家帶來Touch事件的傳遞機制,我這裡分析的源碼時Android4.4的。說到分析源碼,光看肯定是不行的,一定要親自去跟,並且要邊跟邊思考,所以在下一篇中,會有一個Demo來為大家詳細分析源碼的走向。
下面進入正題,先來看下Android中事件的分類:
1、鍵盤事件:主要是指按下虛擬鍵盤的某個按鍵、或者機身的物理按鍵時產生的事件。
2、鼠標事件:Android4.0之後增加了對鼠標事件的監控,如ACTION_HOVER_ENTER。
3、觸摸屏事件:凡是觸摸屏幕而產生的事件都是觸摸屏事件,觸摸屏事件包括很多,比如單點觸控、多點觸控)、軌跡球事件等。
我們這裡主要講解單點觸控事件,也就是Touch事件的傳遞,首先看下Touch事件的完整傳遞過程:
1、首先需要明白,Android中,Touch事件的分發分服務端和應用端。在Server端由WindowManagerService(WMS,窗口管理服務,不懂的自行腦補)負責采集和分發的,在client端則是由ViewRootImpl(內部有個mView變量指向View樹的根 ,負責控制View樹的UI繪制和事件消息的分發)負責分發的。
2、WMS在啟動之後,經過逐層調用,會在native層啟動兩個線程:InputReaderThread和InputDispatchThread,前者用來讀取輸入事件,
後者用來分發輸入事件,輸入事件經過nativie層的層層傳遞,最終會傳遞到java層的ViewRootImpl中,調用
ViewPostImeInputStage(ViewRootImpl的內部類)中的各個方法來分發不同的事件,而Touch事件是在processPointerEvent方法進行分發的(這部分代碼很單,可自行查看)。
3、processPointerEvent方法中調用mView.dispatchPointerEvent(event)方法,這裡的mView就是在創建窗口後通過調用root.setView傳進
來的DecorView,而dispatchPointerEvent方法會對event進行判斷,如果是Touch事件的話,就調用dispatchTouchEvent將該事件分發DecorView,這樣,Touch事件就傳遞到了View樹中了。
Touch事件從WMS到ViewRootImpl的傳遞
下面這張圖(不是自己畫的,網上找的,Android4.4中,InputManager變成了InputManagerService,ViewRoot變成了ViewRootImpl)展示了Touch事件
從WMS(sever端)傳遞到ViewRootImpl(client端)的流程。

這裡需要特別注意的是,Touch事件從server端傳遞到client端采用的IPC方式並不是Binder,而是共享內存和管道,至於為什麼不采用Binder,應該是共享內存的效率更高,而管道(注意,兩個管道,分別負責不同方向的讀和寫)只負責通知是否有事件發生,傳遞的只是一個很簡單的字符串,因此並不會太多地影響到IPC的效率。
上圖中,只有WMS、ViewRootImpl、InputManagerService、InputQueue是在FrameWork層實現的,其他部分都是在native層實現的,native 層的代碼沒有細看,參考了些網上的一些資料和公司內部的一些分享,把整個流程串通了,這部分代碼,如果時間充足,可以深入研究下。
在sever端中,InputReader和InputDispatcher是native 層的兩個線程,前者不斷地從EventHub中讀取事件(包括所有的事件,對不同的事件會做判斷處理),後者則不斷地分發InputReader讀取到的事件。而實際的分發操作時在InputPublish中進行的,它裡面保存的有一個指向server端InputChannel端的指針,和一個指向ShareMemory(共享內存)的指針,當有事件要分發時,它會將事件寫入到ShareMemory中,並且傳遞一個特定的字符串給InputChannel,由inutChannel將該字符串寫入到管道中。在client端,一旦InputChannel從管道中讀取到有事件分發過來,便會通知InPutConsumer從ShareMemory中讀取具體的事件,並傳遞到framework層的InputQueue中。同樣,一旦事件消費完畢,client端會通過管道告訴server端,事件已經消費完畢,流程與上面的似。
大致的流程就是這樣。
另外,順便說下這裡的兩個InputChannel,這兩個InputChannel是在native 層的,他們在framework層各自有一個對應的InputChannel類,對於這兩個framework層的InputChannel,client端的是在ViewRootImpl中的setView中new出來的,但是並未做任何初始化操作(真正的初始化操作是跟server端的一起在WMS中執行的),也就是構造方法裡面為空。
// Schedule the first layout -before- adding to the window
// manager, to make sure we do the relayout before receiving
// any other events from the system.
requestLayout();
if ((mWindowAttributes.inputFeatures
& WindowManager.LayoutParams.INPUT_FEATURE_NO_INPUT_CHANNEL) == 0) {
mInputChannel = new InputChannel();
}
server端的InputChannel雖然是在server端創建的,但其創建過程是在client端發起的,ViewRootImpl中有server端的Session的代理,同樣是setview方法中,通過Session代理執行server端Session的addToDisplay方法,該方法接受了client端的InputChannel方法
mOrigWindowType = mWindowAttributes.type;
mAttachInfo.mRecomputeGlobalAttributes = true;
collectViewAttributes();
res = mWindowSession.addToDisplay(mWindow, mSeq, mWindowAttributes,
getHostVisibility(), mDisplay.getDisplayId(),
mAttachInfo.mContentInsets, mInputChannel);
addToDisplay方法在Session類中,它會調用WindowManagerService的addWindow方法,而兩個InputChannel的初始化操作都是在這裡面的這這段代碼中進行的。
if (outInputChannel != null && (attrs.inputFeatures
& WindowManager.LayoutParams.INPUT_FEATURE_NO_INPUT_CHANNEL) == 0) {
String name = win.makeInputChannelName();
InputChannel[] inputChannels = InputChannel.openInputChannelPair(name);
win.setInputChannel(inputChannels[0]);
inputChannels[1].transferTo(outInputChannel);
mInputManager.registerInputChannel(win.mInputChannel, win.mInputWindowHandle);
}
這裡的InputChannel.openInputChannelPair方法會在native層創建兩個InputChannel,也就是我們上面看到的那兩個,並返回對應的framework層InputChannel的兩個對象,保存在iputChannels數組中,其中一個保留字server端,一個通過transferTo方法返回到client 端。這裡的InputChannel.openInputChannelPair方法和transferTo方法中都是直接調用來了native方法,這裡不再貼代碼。
說了這麼多,其實就是一個Binder機制,關於Binder機制,大家自行在搜索吧,入門的資料還是挺多的。這裡我根據源碼畫了兩份ViewRootImpl和WMS之間通過Binder 機制進行IPC的序列圖,有興趣的可以自行研究下代碼,只要能搞清楚Binder機制,這部分代碼還就不難懂。
ViewRootImpl到WMS的連接,通過WMS提供給ViewRootImpl的IWinowSession成員,也就是Session在本地的代理來完成:

WMS到 ViewRootImpl的連接,通過ViewRootImpl提供給WMS的Iwindow(ViewRootImpl的內部類)來完成:

Touch事件在View樹中的分發
當Touch事件傳遞到了ViewRootImpl中後,就會在View樹中進行分發,要了解Touch事件在View樹中的分發,首先需要了解View樹的創建,這部分又可以寫成一篇單獨的博文了,具體的過程這裡不再詳說,有興趣的可以自己研究下。View樹創建完成後的結構是這樣的(圖片源自網絡):

View樹的根View永遠是DecorView,它繼承自FrameLyout,其內部會有一個LinearLayout,根據Window Feather的的不同,LinearLayout內部的布局也不同,其中每種不同布局的xml(系統資源內部的xml布局)內都有一個id為content的FrameLayout,這就是我們在自己的布局所attach的父容器。
Touch事件的傳遞自然是先從ViewRootImpl傳遞到DecorView中,這個前面的第三點也說到了,因此我們這裡就從DecorView入手,開始分析Touch事件的分發。
在開始分析之前,先大致梳理下Touch事件傳遞可能涉及到的一些基礎:
1、一般情況下,每一個Touch事件,總是以ACTION_DOWN事件開始,中間穿插著一些ACTION_MOVE事件(取決於是否有手勢的移動),然後以ACTION_UP事件結束,中間還會會有onTouch、Click、LongClick等事件。
2、事件分發過程中,包括對MotionEvent事件的三種處理操作:
分發操作:dispatchTouchEvent方法,後面兩個方法都是在該方法中被調用的。
攔截操作:onInterceptTouchEvent方法(ViewGroup)
消費操作:onTouchEvent方法和OnTouchListener的onTouch方法,其中onTouch的優先級高於onTouchEvent,若onTouch返回true,那麼就不會調用onTouchEvent方法。
3、dispatchTouchEvent分發Touch事件是自頂向下,而onTouchEvent消費事件時自底向上,onTouchEvent和onIntercepteTouchEvent都是在dispatchTouchEvent
中被調用的。
下面,正式進入對Touch事件在View樹中分發的分析:
首先來看DecorView(PhoneWindow的內部類)中dispatchTouchEvent方法:
@Override
public boolean dispatchTouchEvent(MotionEvent ev) {
final Callback cb = getCallback();
return cb != null && !isDestroyed() && mFeatureId < 0 ? cb.dispatchTouchEvent(ev)
: super.dispatchTouchEvent(ev);
}
這裡的cb就是當前的Activity,Activity實現了Window.Callback接口,同時在Activity的attach方法中,創建PhoneWindow後,調用了
mWindow.setCallback(this)將PhoneWindow中的callback設置為當前的的Activity,因此這裡cb.dispatchTouchEvent就是Activity的
dispatchTouchEvent方法,如果前面三個條件同時成立(一般是都成立的),則調用Activity的dispatchTouchEvent方法進行事件的分發,
否則,直接調用super.dispatchTouchEvent方法,也即是FrameLayout的dispatchTouchEvent方法,其實即使調用了Activity的
dispatchTouchEvent方法,最終也是會調用到super.dispatchTouchEvent,我們可以繼續往下看Activity的dispatchTouchEvent方法:
public boolean dispatchTouchEvent(MotionEvent ev) {
if (ev.getAction() == MotionEvent.ACTION_DOWN) {
onUserInteraction();
}
if (getWindow().superDispatchTouchEvent(ev)) {
return true;
}
return onTouchEvent(ev);
}
前面if分支不用管,這裡會調用PhoneWindow的superDispatchTouchEvent方法,進去看看:
@Override
public boolean superDispatchTouchEvent(MotionEvent event) {
return mDecor.superDispatchTouchEvent(event);
}
調用了DecorView的superDispatchTouchEvent方法,再進去看看:
public boolean superDispatchTouchEvent(MotionEvent event) {
return super.dispatchTouchEvent(event);
}
最終還是調用來DecorView的super.dispatchTouchEvent,也就是說,無論怎樣,DecorView的dispatchTouchEvent最終都會調用到自己父親FrameLayout的dispatchTouchEvent方法,而我們在FrameLayout中找不到dispatchTouchEvent方法,所以,會去執行ViewGroup的
dispatchTouchEvent方法。如果該dispatchTouchEvent返回true,說明後面有view消費掉了該事件,那就返回true,不會再去執行自身的onTouchEvent方法,否則,說明沒有view消費掉該事件,會一路回傳到Activity中,然後調用自己的onTouchEvent方法,該方法的實現比較簡單,如下:
public boolean onTouchEvent(MotionEvent event) {
if (mWindow.shouldCloseOnTouch(this, event)) {
finish();
return true;
}
return false;
}
public boolean shouldCloseOnTouch(Context context, MotionEvent event) {
if (mCloseOnTouchOutside && event.getAction() == MotionEvent.ACTION_DOWN
&& isOutOfBounds(context, event) && peekDecorView() != null) {
return true;
}
return false;
}
這裡的大致意思是,如果設置了mCloseOnTouchOutside屬性為true(對應xml中的android:windowCloseOnTouchOutside屬性),且當前事件為down事件,且down事件發生在該Activity范圍之外,並且DecorView不為null,就返回true,很明顯,dialog形的Activity可能會發生這種情況。
下面需要重點來看下ViewGroup中的dispatchTouchEvent方法了:
public boolean dispatchTouchEvent(MotionEvent ev) {
//調試用的
if (mInputEventConsistencyVerifier != null) {
mInputEventConsistencyVerifier.onTouchEvent(ev, 1);
}
//handled為返回值,表示是否有view消費了該事件。
boolean handled = false;
//是否要過濾掉該Touch事件,大致是這個意思
if (onFilterTouchEventForSecurity(ev)) {
final int action = ev.getAction();
final int actionMasked = action & MotionEvent.ACTION_MASK;
if (actionMasked == MotionEvent.ACTION_DOWN) {
//由於down事件代表一個系列事件的開始,因此如果是down事件,
//1、就清空掉以前消費事件的目標view,這裡主要指清空掉mFirstTouchTarget鏈表(保存接受Touch事件的單鏈表,這點在後面的代碼中會看到),並將mFirstTouchTarget置為null;
//2、重置觸摸狀態,重置了disallowIntercept對應的標志位,該變量的值決定了onInterceptTouchEvent方法是否有效,這點後面我們會看到;還有就是重置來View的mPrivateFlags標志位,這個沒去了解具體是干嘛用的。
一般在發生app的切換,或者ANR等情況時,代碼會走到這裡,這一點源碼的注釋裡也有。
cancelAndClearTouchTargets(ev);
resetTouchState();
}
// 標記是否要攔截該Touch事件,true表示攔截,false表示不攔截
final boolean intercepted;
//如果當前事件為down事件,或者可接受Touch事件的鏈表不為空,就執行if語句裡的邏輯。這裡注意,
//1、由於down事件是一個完整事件序列的的起點,因此當發生down事件時,邏輯走到這裡,還沒有找到消費down事件的view,因此mFirstTouchTarget為null,
//2、而對後面的move和up事件,如果前面的down事件被某個view消費掉了,則mFirstTouchTarget不為null。
上面兩種情況都會使代碼進入if分支中來。
if (actionMasked == MotionEvent.ACTION_DOWN
|| mFirstTouchTarget != null) {
//是否不允許攔截,默認為false,也就是允許該方法可以通過 requestDisallowInterceptTouchEvent方法來設置
final boolean disallowIntercept = (mGroupFlags & FLAG_DISALLOW_INTERCEPT) != 0;
// 如果允許攔截,則onInterceptTouchEvent有效,根據我們覆寫的該方法的返回值來判斷是否攔截,否則,onInterceptTouchEvent無效,不對該事件進行攔截。
if (!disallowIntercept) {
intercepted = onInterceptTouchEvent(ev);
ev.setAction(action); // restore action in case it was changed
} else {
intercepted = false;
}
} else {
// 如果當前事件不是down事件,且之前在分發down事件的時候沒有找到消費down事件的目標view,也即mFirstTouchTarget為null,則直接攔截該事件。
intercepted = true;
}
// 檢查當前事件是否被取消
final boolean canceled = resetCancelNextUpFlag(this)
|| actionMasked == MotionEvent.ACTION_CANCEL;
// Update list of touch targets for pointer down, if needed.
final boolean split = (mGroupFlags & FLAG_SPLIT_MOTION_EVENTS) != 0;
//保存消費事件的目標View所對應的 TouchTarget對象
TouchTarget newTouchTarget = null;
//事件是否已經分發到了目標View中。
boolean alreadyDispatchedToNewTouchTarget = false;
// 如果沒有被取消,並且沒有被攔截,就分發該事件,注意只有down事件才會走到這裡去分發,對於move和up事件,則會跳過這裡,直接從 mFirstTouchTarget鏈表中找到之前消耗down事件的目標View,直接將move和up事件非法給它,後面的代碼中我們會分析到。
if (!canceled && !intercepted) {
//只有down事件會走到這裡
if (actionMasked == MotionEvent.ACTION_DOWN
|| (split && actionMasked == MotionEvent.ACTION_POINTER_DOWN)
|| actionMasked == MotionEvent.ACTION_HOVER_MOVE) {
//Touch事件的index,對於單點觸控,一直為0,這裡不用深究
final int actionIndex = ev.getActionIndex(); // always 0 for down
final int idBitsToAssign = split ? 1 << ev.getPointerId(actionIndex)
: TouchTarget.ALL_POINTER_IDS;
// Clean up earlier touch targets for this pointer id in case they
// have become out of sync.
removePointersFromTouchTargets(idBitsToAssign);
//該ViewGroup中子View的個數
final int childrenCount = mChildrenCount;
if (newTouchTarget == null && childrenCount != 0) {
//當前事件發生的位置
final float x = ev.getX(actionIndex);
final float y = ev.getY(actionIndex);
//保存該ViewGroup中子View
final View[] children = mChildren;
final boolean customOrder = isChildrenDrawingOrderEnabled();
//遍歷子View,找到能消費該down事件的子View,對於類型為ViewGroup的子View,在分發的時候,會遞歸調用到它的dispatchTouchEvent方法繼續進行分發。
for (int i = childrenCount - 1; i >= 0; i--) {
final int childIndex = customOrder ?
getChildDrawingOrder(childrenCount, i) : i;
final View child = children[childIndex];
//如果當前子View可以消費該down事件,並且該down事件發生的位置在當前子View的范圍內,則繼續執行,將down事件分發給它,否則,continue判斷下一個子View可否接受該down事件。
if (!canViewReceivePointerEvents(child)
|| !isTransformedTouchPointInView(x, y, child, null)) {
continue;
}
//判斷該能接受該down事件的child是否已經在mFirstTouchTarget鏈表中,如果在的話,說明child已經消費掉了該down事件,直接跳出循環。我在寫demo跟代碼時,沒有一次走到這裡的,暫時不是很清楚,怎樣的場景下,代碼會執行到這裡的break。
newTouchTarget = getTouchTarget(child);
if (newTouchTarget != null) {
newTouchTarget.pointerIdBits |= idBitsToAssign;
break;
}
resetCancelNextUpFlag(child);
//如果該child還沒有消費掉該down事件,就直接調用dispatchTransformedTouchEvent方法將該down事件傳遞給該child,該方法裡面會調用到child的dispatchTouchEvent方法,如果該方法返回true,則說明child消費掉了該down事件,那麼就執行if語句裡的邏輯,將child加入到mFirstTouchTarget鏈表的表頭,並且將該表頭賦值給newTouchTarget(參見addTouchTarget方法),同時 alreadyDispatchedToNewTouchTarget置為true,說明有子view消費掉了該down事件。
if (dispatchTransformedTouchEvent(ev, false, child, idBitsToAssign)) {
// Child wants to receive touch within its bounds.
mLastTouchDownTime = ev.getDownTime();
mLastTouchDownIndex = childIndex;
mLastTouchDownX = ev.getX();
mLastTouchDownY = ev.getY();
newTouchTarget = addTouchTarget(child, idBitsToAssign);
alreadyDispatchedToNewTouchTarget = true;
break;
}
}
}
//如果newTouchTarget為null,並且 mFirstTouchTarget不為null,也即沒找到子View來消耗該事件,但是保存Touch事件的鏈表不為空,則把newTouchTarget賦值為最早加進(Least Recently added)mFirstTouchTarget鏈表的target。暫時沒完全搞明白這裡的具體意思,跟代碼都沒有走到這裡。
if (newTouchTarget == null && mFirstTouchTarget != null) {
// Did not find a child to receive the event.
// Assign the pointer to the least recently added target.
newTouchTarget = mFirstTouchTarget;
while (newTouchTarget.next != null) {
newTouchTarget = newTouchTarget.next;
}
newTouchTarget.pointerIdBits |= idBitsToAssign;
}
}
}
//後面在處理MOVE和UP事件時,會直接根據上次的DOWN是否被消費掉來直接進行對應的處理。
if (mFirstTouchTarget == null) {
// 如果沒有子view接受該事件,則直接把當前的ViewGroup當作普通的View看待,把事件傳遞給自己(詳見dispatchTransformedTouchEvent方法,注意第三個參數傳遞的是null)。 handled = dispatchTransformedTouchEvent(ev, canceled, null,
TouchTarget.ALL_POINTER_IDS);
} else {
// 如果之前的DOWN事件被子view消費掉了,就會直接找到該子View對應的Target,將MOVE或UP事件傳遞給它們。
TouchTarget predecessor = null;
TouchTarget target = mFirstTouchTarget;
while (target != null) {
final TouchTarget next = target.next;
if (alreadyDispatchedToNewTouchTarget && target == newTouchTarget) { //如果該事件已經被消費掉了,則不再進行分發(該分支主要針對DOWN事件)
handled = true;
} else {
//否則,就直接將DOWN或UP事件分發給目標Target(之前消費DOWN事件的view對應的target,注意dispatchTransformedTouchEvent的第三個參數為target.child),這裡要注意的是,如果intercepted為true,也就是MOVE或UP事件被攔截了,則cancelChild為true,則會分發一次CANCLE事件(注意dispatchTransformedTouchEvent的第二個參數)。
final boolean cancelChild = resetCancelNextUpFlag(target.child)
|| intercepted;
if (dispatchTransformedTouchEvent(ev, cancelChild,
target.child, target.pointerIdBits)) {
handled = true;
}
if (cancelChild) {
if (predecessor == null) {
mFirstTouchTarget = next;
} else {
predecessor.next = next;
}
target.recycle();
target = next;
continue;
}
}
predecessor = target;
target = next;
}
}
// 如果當前事件是CANCLE或UP,會調用resetTouchState方法,清空Touch狀態,這裡會清空mFirstTouchTarget鏈表,並將mFirstTouchTarget置為null
if (canceled
|| actionMasked == MotionEvent.ACTION_UP
|| actionMasked == MotionEvent.ACTION_HOVER_MOVE) {
resetTouchState();
} else if (split && actionMasked == MotionEvent.ACTION_POINTER_UP) {
final int actionIndex = ev.getActionIndex();
final int idBitsToRemove = 1 << ev.getPointerId(actionIndex);
removePointersFromTouchTargets(idBitsToRemove);
}
}
if (!handled && mInputEventConsistencyVerifier != null) {
mInputEventConsistencyVerifier.onUnhandledEvent(ev, 1);
}
return handled;
}
另外,畫了張ViewGroup中dispatchTouchEvent方法代碼執行的流程圖,可以有助於大家對代碼整體邏輯的把握(Windows上viso中畫的圖,傳到mac上就變成這樣了,重新保存成圖片,清晰度太低,直接在PPT裡面截出來了,湊合著看吧,沒太大影響)。

關於上面提到的dispatchTransformedTouchEvent方法,這裡就不多分析了,感興趣可以自己分析下,另外,ViewGroup中沒有復寫onTouchEvent方法。
下面重點看下View中的dispatchTouchEvent方法。
public boolean dispatchTouchEvent(MotionEvent event) {
if (mInputEventConsistencyVerifier != null) {
mInputEventConsistencyVerifier.onTouchEvent(event, 0);
}
if (onFilterTouchEventForSecurity(event)) {
//noinspection SimplifiableIfStatement
ListenerInfo li = mListenerInfo;
if (li != null && li.mOnTouchListener != null && (mViewFlags & ENABLED_MASK) == ENABLED
&& li.mOnTouchListener.onTouch(this, event)) {
return true;
}
if (onTouchEvent(event)) {
return true;
}
}
if (mInputEventConsistencyVerifier != null) {
mInputEventConsistencyVerifier.onUnhandledEvent(event, 0);
}
return false;
}
很明顯,會先判斷該View有沒有綁定OnTouchListener監聽器,如果綁定了,並且復寫了其中的onTouch方法,如果onTouch方法返回了true,那麼Touch事件就被消費掉了,後面的onTouchEvent方法就不會得到執行,而如果沒有被消費掉,才會執行到onTouchEvent方法,根據其返回值來判定Touch時間是否被消費掉。這裡重點關注消費Touch事件的先後順序:onTouch先於onTouchEvent。
下面就關鍵來看下View中的onTouchEvent方法了。
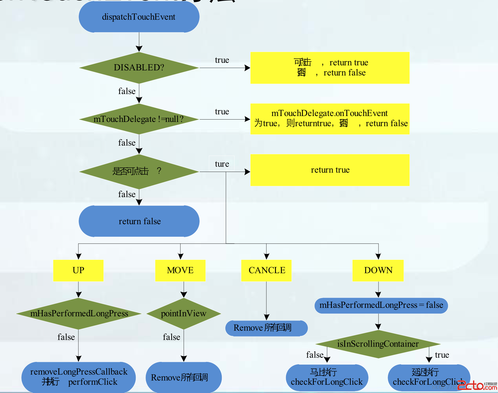
public boolean onTouchEvent(MotionEvent event) {
final int viewFlags = mViewFlags;
if ((viewFlags & ENABLED_MASK) == DISABLED) {
if (event.getAction() == MotionEvent.ACTION_UP && (mPrivateFlags & PFLAG_PRESSED) != 0) {
setPressed(false);
}
// A disabled view that is clickable still consumes the touch
// events, it just doesn't respond to them.
return (((viewFlags & CLICKABLE) == CLICKABLE ||
(viewFlags & LONG_CLICKABLE) == LONG_CLICKABLE));
}
if (mTouchDelegate != null) {
if (mTouchDelegate.onTouchEvent(event)) {
return true;
}
}
if (((viewFlags & CLICKABLE) == CLICKABLE ||
(viewFlags & LONG_CLICKABLE) == LONG_CLICKABLE)) {
switch (event.getAction()) {
case MotionEvent.ACTION_UP:
boolean prepressed = (mPrivateFlags & PFLAG_PREPRESSED) != 0;
if ((mPrivateFlags & PFLAG_PRESSED) != 0 || prepressed) {
// take focus if we don't have it already and we should in
// touch mode.
boolean focusTaken = false;
if (isFocusable() && isFocusableInTouchMode() && !isFocused()) {
focusTaken = requestFocus();
}
if (prepressed) {
// The button is being released before we actually
// showed it as pressed. Make it show the pressed
// state now (before scheduling the click) to ensure
// the user sees it.
setPressed(true);
}
if (!mHasPerformedLongPress) {
// This is a tap, so remove the longpress check
removeLongPressCallback();
// Only perform take click actions if we were in the pressed state
if (!focusTaken) {
// Use a Runnable and post this rather than calling
// performClick directly. This lets other visual state
// of the view update before click actions start.
if (mPerformClick == null) {
mPerformClick = new PerformClick();
}
if (!post(mPerformClick)) {
performClick();
}
}
}
if (mUnsetPressedState == null) {
mUnsetPressedState = new UnsetPressedState();
}
if (prepressed) {
postDelayed(mUnsetPressedState,
ViewConfiguration.getPressedStateDuration());
} else if (!post(mUnsetPressedState)) {
// If the post failed, unpress right now
mUnsetPressedState.run();
}
removeTapCallback();
}
break;
case MotionEvent.ACTION_DOWN:
mHasPerformedLongPress = false;
if (performButtonActionOnTouchDown(event)) {
break;
}
// Walk up the hierarchy to determine if we're inside a scrolling container.
boolean isInScrollingContainer = isInScrollingContainer();
// For views inside a scrolling container, delay the pressed feedback for
// a short period in case this is a scroll.
if (isInScrollingContainer) {
mPrivateFlags |= PFLAG_PREPRESSED;
if (mPendingCheckForTap == null) {
mPendingCheckForTap = new CheckForTap();
}
postDelayed(mPendingCheckForTap, ViewConfiguration.getTapTimeout());
} else {
// Not inside a scrolling container, so show the feedback right away
setPressed(true);
checkForLongClick(0);
}
break;
case MotionEvent.ACTION_CANCEL:
setPressed(false);
removeTapCallback();
removeLongPressCallback();
break;
case MotionEvent.ACTION_MOVE:
final int x = (int) event.getX();
final int y = (int) event.getY();
// Be lenient about moving outside of buttons
if (!pointInView(x, y, mTouchSlop)) {
// Outside button
removeTapCallback();
if ((mPrivateFlags & PFLAG_PRESSED) != 0) {
// Remove any future long press/tap checks
removeLongPressCallback();
setPressed(false);
}
}
break;
}
return true;
}
return false;
}
這裡其實沒太多要說的,重點關注:
1、onClick和onLongClick執行的時機:onClick時在UP事件中執行的,onLongClick實在Down事件中執行的,只是如果在Down事件中已經執行了onLongClick的話,則mHasPerformedLongPress變量會被置為true,這樣在UP事件中,就會把onClick的回調remove掉,就不會再執行onClick了。
2、只要該View是clickable的,就一定會消費掉Touch事件,只是,如果該View是Disable的話,雖然消費掉了Touch事件,但是不做任何處理。
另外,有一點大致說下:
源碼的前面部分有一個mTouchDelegate變量(默認為null),如果它不為null的話,會將Touch事件分發給它。具體的意思是這樣的,假設有兩個視圖v1和touchDelegate1,它們的布局相互之間不重疊;如果設置了v1.setTouchDelegate(touchDelegate1)的話,v1的觸摸事件就會分發給touchDelegate1中的view(TouchDelegate中有一個view變量)。
為了便於整體上對源碼流程的把握,這裡同樣畫了一個流程圖

最後,關於整個Touch事件在View樹中的傳遞流程,同樣畫了張流程圖,看起來會更直觀,有助於對整體流程的把控:

以上流程圖中有些地方文字有錯位,應該不影響對流程的整體理解和把握。
其實相對來說,事件的分發處理屬於Android中比較基礎的知識點,但想把整個流程完整地串通,還是要花些時間的,這篇文章在10月份的時候就想寫了,但是工作後,寫博客的時間越來越少,人也變得越來越懶了。。。整篇文章斷斷續續堅持著寫下來還是挺費勁的。
好了,不多說了,下篇文章,將通過一個Demo,結合8種不同的情況,對Touch事件在View樹中傳遞時源碼的執行情況做一個詳細的分析。
手機進水怎麼辦?
當你的手機不慎掉進水裡,且你很快就把它撈出來,接下來如何“挽救”你的手機,就可以試試以下的方法。三步“營救”
自定義控件三部曲之繪圖篇(十六)——給控件添加陰影效果與發光效果
這節我們將學到如下內容:傳統地給按鈕添加陰影的方法如何給已有控件添加陰影如何給圖片添加陰影一、layerlist給按鈕添加陰影效果給控件添加陰影有很多方法,但平常我們給按
360手機衛士來電顯示歸屬地設置圖解詳細教程
360來電顯示歸屬地怎麼設置? 1、如果你使用的是安卓手機,那麼下載安裝並打開安卓版360安全衛士,切換到隱私保護然後點擊右上角三點符號找到衛士設置;3
Android 自定義對話框 showSetPwdDialog
樣式如下所示:布局:layout dialog_set_pwd.xml<?xml version=. encoding=utf-?><