編輯:關於Android編程
Volley 是一個 HTTP 庫,它能夠幫助 Android app 更方便地執行網絡操作,最重要的是,它更快速高效。我們可以通過開源的 AOSP 倉庫獲取到 Volley 。
Volley 有如下的優點:
Volley 擅長執行用來顯示 UI 的 RPC 類型操作,例如獲取搜索結果的數據。它輕松的整合了任何協議,並輸出操作結果的數據,可以是原始的字符串,也可以是圖片,或者是 JSON。通過提供內置的我們可能使用到的功能,Volley 可以使得我們免去重復編寫樣板代碼,使我們可以把關注點放在 app 的功能邏輯上。
Volley 不適合用來下載大的數據文件。因為 Volley 會保持在解析的過程中所有的響應。對於下載大量的數據操作,請考慮使用 DownloadManager。
Volley 框架的核心代碼是托管在 AOSP 倉庫的 frameworks/volley 中,相關的工具放在 toolbox 下。把 Volley 添加到項目中最簡便的方法是 Clone 倉庫,然後把它設置為一個 library project:
通過下面的命令來Clone倉庫:
git clone https://android.googlesource.com/platform/frameworks/volley
以一個 Android library project 的方式導入下載的源代碼到你的項目中。
下面我們就來剖析一下Volley的Java源碼:
RequestQueue
使用 Volley 的時候,需要先獲得一個 RequestQueue 對象。它用於添加各種請求任務,通常是調用 Volly.newRequestQueue() 方法獲取一個默認的 RequestQueue。我們就從這個方法開始,下面是它的源碼:
public static RequestQueue newRequestQueue(Context context) {
return newRequestQueue(context, null);
}
public static RequestQueue newRequestQueue(Context context, HttpStack stack) {
File cacheDir = new File(context.getCacheDir(), DEFAULT_CACHE_DIR);
String userAgent = "volley/0";
try {
String packageName = context.getPackageName();
PackageInfo info = context.getPackageManager().getPackageInfo(packageName, 0);
userAgent = packageName + "/" + info.versionCode;
} catch (NameNotFoundException e) {
}
if (stack == null) {
if (Build.VERSION.SDK_INT >= 9) {
stack = new HurlStack();
} else {
// Prior to Gingerbread, HttpUrlConnection was unreliable.
// See: http://android-developers.blogspot.com/2011/09/androids-http-clients.html
stack = new HttpClientStack(AndroidHttpClient.newInstance(userAgent));
}
}
Network network = new BasicNetwork(stack);
RequestQueue queue = new RequestQueue(new DiskBasedCache(cacheDir), network);
queue.start();
return queue;
}
newRequestQueue(context) 調用了它的重載方法 newRequestQueue(context,null)。在這個方法中,先是通過 context 獲得了緩存目錄並且構建了 userAgent 信息。接著判斷 stack 是否為空,從上面的調用可以知道,默認情況下 stack==null, 所以新建一個 stack 對象。根據系統版本不同,在版本號大於 9 時,stack 為 HurlStack,否則為 HttpClientStack。它們的區別是,HurlStack 使用 HttpUrlConnection 進行網絡通信,而 HttpClientStack 使用 HttpClient。有了 stack 後,用它創建了一個 BasicNetWork 對象,可以猜到它是用來處理網絡請求任務的。緊接著,新建了一個 RequestQueue,這也是最終返回給我們的請求隊列。這個 RequestQueue 接受兩個參數,第一個是 DiskBasedCache 對象,從名字就可以看出這是用於硬盤緩存的,並且緩存目錄就是方法一開始取得的 cacheDir;第二個參數是剛剛創建的 network 對象。最後調用 queue.start() 啟動請求隊列。
在分析 start() 之前,先來了解一下 RequestQueue 一些關鍵的內部變量以及構造方法:
//重復的請求將加入這個集合
private final Map<String, Queue<Request>> mWaitingRequests =
new HashMap<String, Queue<Request>>();
//所有正在處理的請求任務的集合
private final Set<Request> mCurrentRequests = new HashSet<Request>();
//緩存任務的隊列
private final PriorityBlockingQueue<Request> mCacheQueue =
new PriorityBlockingQueue<Request>();
//網絡請求隊列
private final PriorityBlockingQueue<Request> mNetworkQueue =
new PriorityBlockingQueue<Request>();
//默認線程池大小
private static final int DEFAULT_NETWORK_THREAD_POOL_SIZE = 4;
//用於響應數據的存儲與獲取
private final Cache mCache;
//用於網絡請求
private final Network mNetwork;
//用於分發響應數據
private final ResponseDelivery mDelivery;
//網絡請求調度
private NetworkDispatcher[] mDispatchers;
//緩存調度
private CacheDispatcher mCacheDispatcher;
public RequestQueue(Cache cache, Network network) {
this(cache, network, DEFAULT_NETWORK_THREAD_POOL_SIZE);
}
public RequestQueue(Cache cache, Network network, int threadPoolSize) {
this(cache, network, threadPoolSize,
new ExecutorDelivery(new Handler(Looper.getMainLooper())));
}
public RequestQueue(Cache cache, Network network, int threadPoolSize,
ResponseDelivery delivery) {
mCache = cache;
mNetwork = network;
mDispatchers = new NetworkDispatcher[threadPoolSize];
mDelivery = delivery;
}
RequestQueue 有多個構造方法,最終都會調用最後一個。在這個方法中,mCache 和 mNetWork 分別設置為 newRequestQueue 中傳來的 DiskBasedCache 和 BasicNetWork。mDispatchers 為網絡請求調度器的數組,默認大小 4 (DEFAULT_NETWORK_THREAD_POOL_SIZE)。mDelivery 設置為 new ExecutorDelivery(new Handler(Looper.getMainLooper())),它用於響應數據的傳遞,後面會具體介紹。可以看出,其實我們可以自己定制一個 RequestQueue 而不一定要用默認的 newRequestQueue。
下面就來看看 start() 方法是如何啟動請求隊列的:
public void start() {
stop(); // Make sure any currently running dispatchers are stopped.
// Create the cache dispatcher and start it.
mCacheDispatcher = new CacheDispatcher(mCacheQueue, mNetworkQueue, mCache, mDelivery);
mCacheDispatcher.start();
// Create network dispatchers (and corresponding threads) up to the pool size.
for (int i = 0; i < mDispatchers.length; i++) {
NetworkDispatcher networkDispatcher = new NetworkDispatcher(mNetworkQueue, mNetwork,
mCache, mDelivery);
mDispatchers[i] = networkDispatcher;
networkDispatcher.start();
}
}
代碼比較簡單,就做了兩件事。第一,創建並且啟動一個 CacheDispatcher。第二,創建並啟動四個 NetworkDispatcher。所謂的啟動請求隊列就是把任務交給緩存調度器和網絡請求調度器處理。
這裡還有個問題,請求任務是怎麼加入請求隊列的?其實就是調用了 add() 方法。現在看看它內部怎麼處理的:
public Request add(Request request) {
// Tag the request as belonging to this queue and add it to the set of current requests.
request.setRequestQueue(this);
synchronized (mCurrentRequests) {
mCurrentRequests.add(request);
}
// Process requests in the order they are added.
request.setSequence(getSequenceNumber());
request.addMarker("add-to-queue");
// If the request is uncacheable, skip the cache queue and go straight to the network.
if (!request.shouldCache()) {
mNetworkQueue.add(request);
return request;
}
// Insert request into stage if there's already a request with the same cache key in flight.
synchronized (mWaitingRequests) {
String cacheKey = request.getCacheKey();
if (mWaitingRequests.containsKey(cacheKey)) {
// There is already a request in flight. Queue up.
Queue<Request> stagedRequests = mWaitingRequests.get(cacheKey);
if (stagedRequests == null) {
stagedRequests = new LinkedList<Request>();
}
stagedRequests.add(request);
mWaitingRequests.put(cacheKey, stagedRequests);
if (VolleyLog.DEBUG) {
VolleyLog.v("Request for cacheKey=%s is in flight, putting on hold.", cacheKey);
}
} else {
// Insert 'null' queue for this cacheKey, indicating there is now a request in
// flight.
mWaitingRequests.put(cacheKey, null);
mCacheQueue.add(request);
}
return request;
}
}
這個方法的代碼稍微有點長,但邏輯並不復雜。首先把這個任務加入 mCurrentRequests,然後判斷是否需要緩存,不需要的話就直接加入網絡請求任務隊列 mNetworkQueue 然後返回。默認所有任務都需要緩存,可以調用 setShouldCache(boolean shouldCache) 來更改設置。所有需要緩存的都會加入緩存任務隊列 mCacheQueue。不過先要判斷 mWaitingRequests 是不是已經有了,避免重復的請求。
Dispatcher
RequestQueue 調用 start() 之後,請求任務就被交給 CacheDispatcher 和 NetworkDispatcher 處理了。它們都繼承自 Thread,其實就是後台工作線程,分別負責從緩存和網絡獲取數據。
CacheDispatcher
CacheDispatcher 不斷從 mCacheQueue 取出任務處理,下面是它的 run() 方法:
public void run() {
if (DEBUG) VolleyLog.v("start new dispatcher");
Process.setThreadPriority(Process.THREAD_PRIORITY_BACKGROUND);
// Make a blocking call to initialize the cache.
mCache.initialize();
while (true) {
try {
// Get a request from the cache triage queue, blocking until
// at least one is available. 取出緩存隊列的任務
final Request request = mCacheQueue.take();
request.addMarker("cache-queue-take");
// If the request has been canceled, don't bother dispatching it.
if (request.isCanceled()) {
request.finish("cache-discard-canceled");
continue;
}
// Attempt to retrieve this item from cache.
Cache.Entry entry = mCache.get(request.getCacheKey());
if (entry == null) {
request.addMarker("cache-miss");
// Cache miss; send off to the network dispatcher.
mNetworkQueue.put(request);
continue;
}
// If it is completely expired, just send it to the network.
if (entry.isExpired()) {
request.addMarker("cache-hit-expired");
request.setCacheEntry(entry);
mNetworkQueue.put(request);
continue;
}
// We have a cache hit; parse its data for delivery back to the request.
request.addMarker("cache-hit");
Response<?> response = request.parseNetworkResponse(
new NetworkResponse(entry.data, entry.responseHeaders));
request.addMarker("cache-hit-parsed");
if (!entry.refreshNeeded()) {
// Completely unexpired cache hit. Just deliver the response.
mDelivery.postResponse(request, response);
} else {
// Soft-expired cache hit. We can deliver the cached response,
// but we need to also send the request to the network for
// refreshing.
request.addMarker("cache-hit-refresh-needed");
request.setCacheEntry(entry);
// Mark the response as intermediate.
response.intermediate = true;
// Post the intermediate response back to the user and have
// the delivery then forward the request along to the network.
mDelivery.postResponse(request, response, new Runnable() {
@Override
public void run() {
try {
mNetworkQueue.put(request);
} catch (InterruptedException e) {
// Not much we can do about this.
}
}
});
}
} catch (InterruptedException e) {
// We may have been interrupted because it was time to quit.
if (mQuit) {
return;
}
continue;
}
}
}
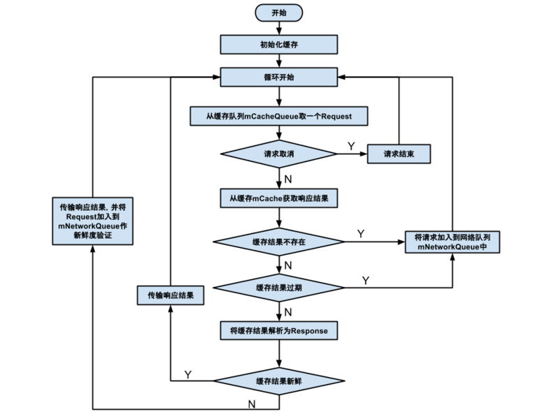
首先是調用 mCache.initialize() 初始化緩存,然後是一個 while(true) 死循環。在循環中,取出緩存隊列的任務。先判斷任務是否取消,如果是就執行 request.finish("cache-discard-canceled") 然後跳過下面的代碼重新開始循環,否則從緩存中找這個任務是否有緩存數據。如果緩存數據不存在,把任務加入網絡請求隊列,並且跳過下面的代碼重新開始循環。如果找到了緩存,就判斷是否過期,過期的還是要加入網絡請求隊列,否則調用 request 的parseNetworkResponse 解析響應數據。最後一步是判斷緩存數據的新鮮度,不需要刷新新鮮度的直接調用 mDelivery.postResponse(request, response) 傳遞響應數據,否則依然要加入 mNetworkQueue 進行新鮮度驗證。
上面的代碼邏輯其實不是很復雜,但描述起來比較繞,下面這張圖可以幫助理解:

NetworkDispatcher
CacheDispatcher 從緩存中尋找任務的響應數據,如果任務沒有緩存或者緩存失效就要交給 NetworkDispatcher 處理了。它不斷從網絡請求任務隊列中取出任務執行。下面是它的 run() 方法:
public void run() {
Process.setThreadPriority(Process.THREAD_PRIORITY_BACKGROUND);
Request request;
while (true) {
try {
// Take a request from the queue.
request = mQueue.take();
} catch (InterruptedException e) {
// We may have been interrupted because it was time to quit.
if (mQuit) {
return;
}
continue;
}
try {
request.addMarker("network-queue-take");
// If the request was cancelled already, do not perform the
// network request.
if (request.isCanceled()) {
request.finish("network-discard-cancelled");
continue;
}
// Tag the request (if API >= 14)
if (Build.VERSION.SDK_INT >= Build.VERSION_CODES.ICE_CREAM_SANDWICH) {
TrafficStats.setThreadStatsTag(request.getTrafficStatsTag());
}
// Perform the network request. 發送網絡請求
NetworkResponse networkResponse = mNetwork.performRequest(request);
request.addMarker("network-http-complete");
// If the server returned 304 AND we delivered a response already,
// we're done -- don't deliver a second identical response.
if (networkResponse.notModified && request.hasHadResponseDelivered()) {
request.finish("not-modified");
continue;
}
// Parse the response here on the worker thread.
Response<?> response = request.parseNetworkResponse(networkResponse);
request.addMarker("network-parse-complete");
// Write to cache if applicable.
// TODO: Only update cache metadata instead of entire record for 304s.
if (request.shouldCache() && response.cacheEntry != null) {
mCache.put(request.getCacheKey(), response.cacheEntry);
request.addMarker("network-cache-written");
}
// Post the response back.
request.markDelivered();
mDelivery.postResponse(request, response);
} catch (VolleyError volleyError) {
parseAndDeliverNetworkError(request, volleyError);
} catch (Exception e) {
VolleyLog.e(e, "Unhandled exception %s", e.toString());
mDelivery.postError(request, new VolleyError(e));
}
}
}
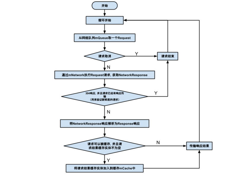
可以看出,run() 方法裡面依然是個無限循環。從隊列中取出一個任務,然後判斷任務是否取消。如果沒有取消就調用 mNetwork.performRequest(request) 獲取響應數據。如果數據是 304 響應並且已經有這個任務的數據傳遞,說明這是 CacheDispatcher 中驗證新鮮度的請求並且不需要刷新新鮮度,所以跳過下面的代碼重新開始循環。否則繼續下一步,解析響應數據,看看數據是不是要緩存。最後調用 mDelivery.postResponse(request, response) 傳遞響應數據。下面這張圖展示了這個方法的流程:

Delivery
在 CacheDispatcher 和 NetworkDispatcher 中,獲得任務的數據之後都是通過 mDelivery.postResponse(request, response) 傳遞數據。我們知道 Dispatcher 是另開的線程,所以必須把它們獲取的數據通過某種方法傳遞到主線程,來看看 Deliver 是怎麼做的。
mDelivery 的類型為 ExecutorDelivery,下面是它的 postResponse 方法源碼:
public void postResponse(Request<?> request, Response<?> response) {
postResponse(request, response, null);
}
public void postResponse(Request<?> request, Response<?> response, Runnable runnable) {
request.markDelivered();
request.addMarker("post-response");
mResponsePoster.execute(new ResponseDeliveryRunnable(request, response, runnable));
}
從上面的代碼可以看出,最終是通過調用 mResponsePoster.execute(new ResponseDeliveryRunnable(request, response, runnable)) 進行數據傳遞。這裡的 mResponsePoster 是一個 Executor 對象。
private final Executor mResponsePoster;
public ExecutorDelivery(final Handler handler) {
// Make an Executor that just wraps the handler.
mResponsePoster = new Executor() {
@Override
public void execute(Runnable command) {
handler.post(command);
}
};
Executor 是線程池框架接口,裡面只有一個 execute() 方法,mResponsePoster 的這個方法實現為用 handler 傳遞 Runnable 對象。而在 postResponse 方法中,request 和 response 被封裝為 ResponseDeliveryRunnable, 它正是一個 Runnable 對象。所以響應數據就是通過 handler 傳遞的,那麼這個 handler 是哪裡來的?其實在介紹 RequestQueue 的時候已經提到了:mDelivery 設置為 new ExecutorDelivery(new Handler(Looper.getMainLooper())),這個 handler 便是 new Handler(Looper.getMainLooper()),是與主線程的消息循環連接在一起的,這樣數據便成功傳遞到主線程了。
總結
Volley 的基本工作原理就是這樣,用一張圖總結一下它的運行流程:

Android 3D旋轉動畫效果實現分解
這篇文章主要介紹一下如何實現View的3D旋轉效果,實現的主要原理就是圍繞Y軸旋轉,同時在Z軸方面上有一個深入的縮放。演示的demo主要有以下幾個重點: 1,自定義旋轉動
Android SwipeRefreshLayout下拉刷新源碼解析
本文實例為大家分享了SwipeRefreshLayout下拉刷新源碼,供大家參考,具體內容如下1.SwipeRefreshLayout是Google在support v4
android自定義進度條漸變圓形
在安全衛生上,經常看到有圓形的進度條在轉動,效果非常好看,於是就嘗試去實現一下,具體實現過程不多說了,直接上效果圖,先炫耀下。效果圖:分析:比較常見於掃描結果、進度條等場
Android4.4 SystemUI分析之PowerUI
以下分析是基於MTK Android4.4原生的SystemUI與Google 的SystemUI有微小的區別,但兩者的整體框架是差不多的。這一篇是分析SystemUI的