編輯:關於Android編程
之前自認為對於Android的事件分發機制還算比較了解,直到前一陣偶然跟人探討該問題,才發現自己以前的理解有誤,慚愧之余遂決定研習源碼,徹底弄明白Android的事件分發機制,好了廢話少說,直接開干。
首先,我們對Android中的touch事件做一下總結,主要分為以下幾類:
1、Action_Down 用戶手指觸碰到屏幕的那一刻,會觸發該事件;
2、Action_Move 在觸碰到屏幕之後,手指開始在屏幕上滑動,會觸發Action_Move事件;
3、Action_Up 在用戶手指從屏幕上離開那一刻開始,會觸發Action_Up事件;
4、Action_Cancel Cancel事件一般跟Up事件的處理是一樣的,是由系統代碼自己去觸發,比如子view的事件被父view給攔截了,之前被分發的子view就會被發送cancel事件,或者用戶手指在滑動過程中移出了邊界。另外,在有多點觸控事件時,還會陸續觸發ACTION_POINTER_DOWN、ACTION_POINTER_UP等事件。
其次,我們知道Android中負責事件分發機制的方法主要有以下三個:
1、dispatchTouchEvent(MotionEvent event) --- 分發事件
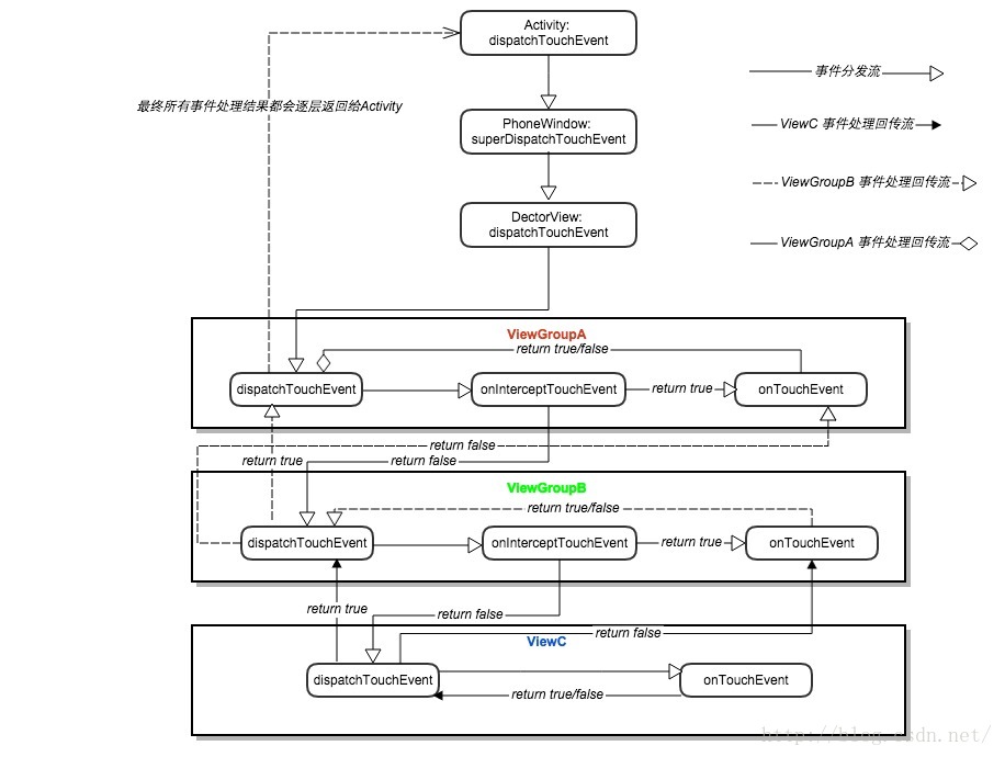
我們知道當用戶觸摸到手機屏幕時,最先接收到事件並進行相應處理的應該是最外層的Activity,所以我們來看看Activity中是如何對事件進行分發的。
public boolean dispatchTouchEvent(MotionEvent ev) {
if (ev.getAction() == MotionEvent.ACTION_DOWN) {
onUserInteraction();
}
if (getWindow().superDispatchTouchEvent(ev)) {
return true;
}
return onTouchEvent(ev);
}
從以上代碼中我們可以看到調用getWindow().superDispatchTouchEvent(),而這裡的getWindow()返回的是Window抽象類,其實就是PhoneWindow類,繼承於Window抽象類,然後調用PhoneWindow的superDispatchTouchEvent(),
@Override
public boolean superDispatchTouchEvent(MotionEvent event) {
return mDecor.superDispatchTouchEvent(event);
}
從superDispatchTouchEvent()方法中可以看到,它又調用了mDecor的superDispatchTouchEvent()方法,再看mDecor的superDispatchTouchEvent()方法,
public boolean superDispatchTouchEvent(MotionEvent event) {
return super.dispatchTouchEvent(event);
}
而mDecor是何許人也,其實就是PhoneWindow中的一個內部類DecorView的實例對象,是Activity的Window窗口中最根部的父容器,我們平時在Activity的onCreate()方法中,通過setContentView()給設置的布局容器,都屬於mDecor的子View mContentView對象的子view,而DecorView又繼承於FrameLayout,FrameLayout又繼承於ViewGroup,由此可知,Activity是如何將事件分發到相應的View當中去的:
Activity.dispatchTouchEvent(MotionEvent event) -> PhoneWindow.superDispatchTouchEvent(MotionEvent event) -> DecorView.superDispatchTouchEvent(MotionEvent event) -> FrameLayout.dispatchTouchEvent(MotionEvent event) -> ViewGroup.dispatchTouchEvent(MotionEvent event) -> 再逐級分發到各個ViewGroup/View當中去
另外從以上分析過程可以看出,有一點需注意,就是我們在繼承ViewGroup或其子類復寫dispatchTouchEvent時,在方法最後的返回值處,最好別直接寫成return true或者return false,而應寫成super.dispatchTouchEvent,否則無法對事件繼續進行逐級分發,因為在ViewGroup類的dispatchTouchEvent(MotionEvent event)方法中,會對該布局容器內的所有子View進行遍歷,然後再進行事件分發,詳細分發過程稍後會給出。
2、onInterceptTouchEvent(MotionEvent event) --- 攔截事件
onInterceptTouchEvent(MotionEvent event)方法只存在於ViewGroup當中,是用來對布局容器內子View的事件進行攔截的,如果父容器View對事件進行了攔截,即return true,則子View不會收到任何事件分發。
3、onTouchEvent(MotionEvent event) --- 處理消費事件
onTouchEvent(MotionEvent event)方法如果返回true,則表示該事件被當前View給消費掉了,它的父View的onTouchEvent()後續都不會得到調用,而是通過dispatchTouchEvent()逐級向上返回true到Activity;如果沒人消費該事件,都返回false,則最終會交給Activity去進行處理。
在大致了解了dispatchTouchEvent、onInterceptTouchEvent、onTouchEvent的作用之後,現在我們最需要理清的就是這三者之間的調用關系如何,為此我自己寫了一個測試Demo,界面如下:

屏幕中有ViewGroupA、ViewGroupB、ViewC,依次進行嵌套
測試代碼如下:
public class ViewGroupA extends LinearLayout {
public ViewGroupA(Context context) {
super(context);
}
public ViewGroupA(Context context, AttributeSet attrs) {
super(context, attrs);
}
public ViewGroupA(Context context, AttributeSet attrs, int defStyleAttr) {
super(context, attrs, defStyleAttr);
}
@Override
public boolean onInterceptTouchEvent(MotionEvent ev) {
Log.d("hanyee", this.getClass().getSimpleName() + " onInterceptTouchEvent -> " + ViewUtils.actionToString(ev.getAction()));
boolean result = super.onInterceptTouchEvent(ev);
Log.d("hanyee", this.getClass().getSimpleName() + " onInterceptTouchEvent return super.onInterceptTouchEvent(ev)=" + result);
return result;
}
@Override
public boolean dispatchTouchEvent(MotionEvent ev) {
Log.d("hanyee", this.getClass().getSimpleName() + " dispatchTouchEvent -> " + ViewUtils.actionToString(ev.getAction()));
boolean result = super.dispatchTouchEvent(ev);
Log.d("hanyee", this.getClass().getSimpleName() + " dispatchTouchEvent return super.dispatchTouchEvent(ev)= " + result);
return result;
}
@Override
public boolean onTouchEvent(MotionEvent ev) {
Log.d("hanyee", this.getClass().getSimpleName() + " onTouchEvent -> " + ViewUtils.actionToString(ev.getAction()));
boolean result = super.onTouchEvent(ev);
Log.d("hanyee", this.getClass().getSimpleName() + " onTouchEvent return super.onTouchEvent(ev)=" + result);
return result;
}
}
public class ViewGroupB extends LinearLayout {
public ViewGroupB(Context context) {
super(context);
}
public ViewGroupB(Context context, AttributeSet attrs) {
super(context, attrs);
}
public ViewGroupB(Context context, AttributeSet attrs, int defStyleAttr) {
super(context, attrs, defStyleAttr);
}
@Override
public boolean onInterceptTouchEvent(MotionEvent ev) {
Log.d("hanyee", this.getClass().getSimpleName() + " onInterceptTouchEvent -> " + ViewUtils.actionToString(ev.getAction()));
boolean result = super.onInterceptTouchEvent(ev);
Log.d("hanyee", this.getClass().getSimpleName() + " onInterceptTouchEvent return super.onInterceptTouchEvent(ev)=" + result);
return result;
}
@Override
public boolean dispatchTouchEvent(MotionEvent ev) {
Log.d("hanyee", this.getClass().getSimpleName() + " dispatchTouchEvent -> " + ViewUtils.actionToString(ev.getAction()));
boolean result = super.dispatchTouchEvent(ev);
Log.d("hanyee", this.getClass().getSimpleName() + " dispatchTouchEvent return super.dispatchTouchEvent(ev)= " + result);
return result;
}
@Override
public boolean onTouchEvent(MotionEvent ev) {
Log.d("hanyee", this.getClass().getSimpleName() + " onTouchEvent -> " + ViewUtils.actionToString(ev.getAction()));
boolean result = super.onTouchEvent(ev);
Log.d("hanyee", this.getClass().getSimpleName() + " onTouchEvent return super.onTouchEvent(ev)=" + result);
return result;
}
}
public class ViewC extends View {
public ViewC(Context context) {
super(context);
}
public ViewC(Context context, AttributeSet attrs) {
super(context, attrs);
}
public ViewC(Context context, AttributeSet attrs, int defStyleAttr) {
super(context, attrs, defStyleAttr);
}
@Override
public boolean dispatchTouchEvent(MotionEvent ev) {
Log.d("hanyee", this.getClass().getSimpleName() + " dispatchTouchEvent -> " + ViewUtils.actionToString(ev.getAction()));
boolean result = super.dispatchTouchEvent(ev);
Log.d("hanyee", this.getClass().getSimpleName() + " dispatchTouchEvent return super.dispatchTouchEvent(ev)= " + result);
return result;
}
@Override
public boolean onTouchEvent(MotionEvent ev) {
Log.d("hanyee", this.getClass().getSimpleName() + " onTouchEvent -> " + ViewUtils.actionToString(ev.getAction()));
boolean result = super.onTouchEvent(ev);
Log.d("hanyee", this.getClass().getSimpleName() + " onTouchEvent return super.onTouchEvent(ev)=" + result);
return result;
}
}
測試情景1:ViewGroupA、ViewGroupB、ViewC都沒有消費事件
測試結果如下圖:

由圖中log可以看出,如果沒有任何view消費事件的話,事件的傳遞順序如下:
ViewGroupA.dispatchTouchEvent ->ViewGroupA.onInterceptTouchEvent(return false, 沒有進行攔截) ->ViewGroupB.dispatchTouchEvent ->ViewGroupB.onInterceptTouchEvent(return false, 沒有進行攔截) ->ViewC.dispatchTouchEvent ->ViewC.onTouchEvent(return false, 沒有消費) -> ViewC.dispatchTouchEvent(return false, 將onTouchEvent的處理結果回傳給ViewGroupB) -> ViewGroupB.onTouchEvent(return false, 也沒有消費) -> ViewB.dispatchTouchEvent(return false, 將onTouchEvent的處理結果回傳給ViewGroupA) ->ViewGroupA.onTouchEvent(return false, 也沒有消費) -> ViewA.dispatchTouchEvent(return false, 最終將onTouchEvent的處理結果回傳給Activity) -> Activity對事件進行最終處理
看到這裡大伙可能會有些疑問,怎麼就只有Down事件,而沒有後續的Move、Up等事件,這是因為沒有任何子View消費Down事件,Down事件最終被最外層的Activity給處理掉了,所以後續的所有Move、Up等事件都不會再分發給子View了,這裡在後面的源碼分析時會提到。
測試情景2:ViewC消費了事件
測試結果如下圖:

由圖中的log可以看出,一旦ViewC消費了Down事件,它的父容器ViewGroupB,祖父容器ViewGroupA的onTouchEvent都不會被調用了,而是直接通過dispatchTouchEvent將Down以及後續的Move、Up事件的處理結果返回至Activity。
測試情景3:僅點擊ViewGroupB,讓ViewGroupB消費事件
測試結果如下圖:

從圖中log可以看出,如果點擊ViewGroupB,事件根本就不會傳遞到ViewC,ViewGroupB在消費了Down事件之後,再直接由父容器ViewGroupA的dispatchTouchEvent將ViewGroupB的onTouchEvent處理結果true回傳給Activity,接下來後續的Move、Up事件都只會傳遞至ViewGroupB,而不會分發給ViewC。
測試情景4:讓ViewGroupB對事件進行攔截
測試結果如圖:

從圖中log可以看出,如果ViewGroupB的onInterceptTouchEvent 返回true,對子view的事件進行攔截,則ViewC不會收到任何的點擊事件,事件流變成了ViewGroupA -->ViewGroupB --> ViewGroupA,而沒有經過ViewC
通過上述幾種情景,我們可以大致了解,ViewGroupA的dispatchTouchEvent最先被調用,主要負責事件分發,然後會調用其onInterceptTouchEvent,如果返回true,則後續的ViewGroupB、ViewC都不會收到任何的點擊事件,相反如果返回false,就放棄攔截事件,接著會遍歷調用子View的dispatchTouchEvent方法將事件分發給ViewGroupB,如果ViewGroupB也沒有攔截事件,則又會遍歷調用子View的dispatchTouchEvent方法將事件分發給ViewC,如果ViewC在onTouchEvent中消費了事件返回true,則會將true通過dispatchTouchEvent方法逐級返回給其父容器直至Activity中,而且不會調用各個父容器對應的onTouchEvent方法,如果子View在onTouchEvent中沒消費事件返回false,則通過dispatchTouchEvent方法將false返回給ViewGroupB,ViewGroupB就知道子View沒有消費事件,就會調用自己的onTouchEvent來處理該事件,然後同理遞歸著ViewC在onTouchEvent中對於事件的處理邏輯,直到ViewGroupA將事件處理完反饋給Activity。
前面列了這麼多現象,並歸納總結出以上dispatchTouchEvent、onInterceptTouchEvent、onTouchEvent之間的調用關系,相信大家對於Android事件的分發機制已經有了較為清晰的認識,但作為一名程序員,知其然,還得知其所以然,下面就帶領大家一起研讀下源碼,看看到底為啥是這樣的調用關系。從上面的情景log中大家應該可以看出,事件分發機制的最初始的入口就是ViewGroup的dispatchTouchEvent,下面就看看其代碼:
@Override
public boolean dispatchTouchEvent(MotionEvent ev) {
if (mInputEventConsistencyVerifier != null) {
mInputEventConsistencyVerifier.onTouchEvent(ev, 1);
}
// If the event targets the accessibility focused view and this is it, start
// normal event dispatch. Maybe a descendant is what will handle the click.
if (ev.isTargetAccessibilityFocus() && isAccessibilityFocusedViewOrHost()) {
ev.setTargetAccessibilityFocus(false);
}
boolean handled = false;
if (onFilterTouchEventForSecurity(ev)) {
final int action = ev.getAction();
final int actionMasked = action & MotionEvent.ACTION_MASK;
// Handle an initial down.
if (actionMasked == MotionEvent.ACTION_DOWN) {
// Throw away all previous state when starting a new touch gesture.
// The framework may have dropped the up or cancel event for the previous gesture
// due to an app switch, ANR, or some other state change.
cancelAndClearTouchTargets(ev);
resetTouchState();
}
// Check for interception.
final boolean intercepted;
if (actionMasked == MotionEvent.ACTION_DOWN
|| mFirstTouchTarget != null) {
final boolean disallowIntercept = (mGroupFlags & FLAG_DISALLOW_INTERCEPT) != 0;
if (!disallowIntercept) {
intercepted = onInterceptTouchEvent(ev);
ev.setAction(action); // restore action in case it was changed
} else {
intercepted = false;
}
} else {
// There are no touch targets and this action is not an initial down
// so this view group continues to intercept touches.
intercepted = true;
}
// If intercepted, start normal event dispatch. Also if there is already
// a view that is handling the gesture, do normal event dispatch.
if (intercepted || mFirstTouchTarget != null) {
ev.setTargetAccessibilityFocus(false);
}
// Check for cancelation.
final boolean canceled = resetCancelNextUpFlag(this)
|| actionMasked == MotionEvent.ACTION_CANCEL;
// Update list of touch targets for pointer down, if needed.
final boolean split = (mGroupFlags & FLAG_SPLIT_MOTION_EVENTS) != 0;
TouchTarget newTouchTarget = null;
boolean alreadyDispatchedToNewTouchTarget = false;
if (!canceled && !intercepted) {
// If the event is targeting accessiiblity focus we give it to the
// view that has accessibility focus and if it does not handle it
// we clear the flag and dispatch the event to all children as usual.
// We are looking up the accessibility focused host to avoid keeping
// state since these events are very rare.
View childWithAccessibilityFocus = ev.isTargetAccessibilityFocus()
? findChildWithAccessibilityFocus() : null;
if (actionMasked == MotionEvent.ACTION_DOWN
|| (split && actionMasked == MotionEvent.ACTION_POINTER_DOWN)
|| actionMasked == MotionEvent.ACTION_HOVER_MOVE) {
final int actionIndex = ev.getActionIndex(); // always 0 for down
final int idBitsToAssign = split ? 1 << ev.getPointerId(actionIndex)
: TouchTarget.ALL_POINTER_IDS;
// Clean up earlier touch targets for this pointer id in case they
// have become out of sync.
removePointersFromTouchTargets(idBitsToAssign);
final int childrenCount = mChildrenCount;
if (newTouchTarget == null && childrenCount != 0) {
final float x = ev.getX(actionIndex);
final float y = ev.getY(actionIndex);
// Find a child that can receive the event.
// Scan children from front to back.
final ArrayList preorderedList = buildOrderedChildList();
final boolean customOrder = preorderedList == null
&& isChildrenDrawingOrderEnabled();
final View[] children = mChildren;
for (int i = childrenCount - 1; i >= 0; i--) {
final int childIndex = customOrder
? getChildDrawingOrder(childrenCount, i) : i;
final View child = (preorderedList == null)
? children[childIndex] : preorderedList.get(childIndex);
// If there is a view that has accessibility focus we want it
// to get the event first and if not handled we will perform a
// normal dispatch. We may do a double iteration but this is
// safer given the timeframe.
if (childWithAccessibilityFocus != null) {
if (childWithAccessibilityFocus != child) {
continue;
}
childWithAccessibilityFocus = null;
i = childrenCount - 1;
}
if (!canViewReceivePointerEvents(child)
|| !isTransformedTouchPointInView(x, y, child, null)) {
ev.setTargetAccessibilityFocus(false);
continue;
}
newTouchTarget = getTouchTarget(child);
if (newTouchTarget != null) {
// Child is already receiving touch within its bounds.
// Give it the new pointer in addition to the ones it is handling.
newTouchTarget.pointerIdBits |= idBitsToAssign;
break;
}
resetCancelNextUpFlag(child);
if (dispatchTransformedTouchEvent(ev, false, child, idBitsToAssign)) {
// Child wants to receive touch within its bounds.
mLastTouchDownTime = ev.getDownTime();
if (preorderedList != null) {
// childIndex points into presorted list, find original index
for (int j = 0; j < childrenCount; j++) {
if (children[childIndex] == mChildren[j]) {
mLastTouchDownIndex = j;
break;
}
}
} else {
mLastTouchDownIndex = childIndex;
}
mLastTouchDownX = ev.getX();
mLastTouchDownY = ev.getY();
newTouchTarget = addTouchTarget(child, idBitsToAssign);
alreadyDispatchedToNewTouchTarget = true;
break;
}
// The accessibility focus didn't handle the event, so clear
// the flag and do a normal dispatch to all children.
ev.setTargetAccessibilityFocus(false);
}
if (preorderedList != null) preorderedList.clear();
}
if (newTouchTarget == null && mFirstTouchTarget != null) {
// Did not find a child to receive the event.
// Assign the pointer to the least recently added target.
newTouchTarget = mFirstTouchTarget;
while (newTouchTarget.next != null) {
newTouchTarget = newTouchTarget.next;
}
newTouchTarget.pointerIdBits |= idBitsToAssign;
}
}
}
// Dispatch to touch targets.
if (mFirstTouchTarget == null) {
// No touch targets so treat this as an ordinary view.
handled = dispatchTransformedTouchEvent(ev, canceled, null,
TouchTarget.ALL_POINTER_IDS);
} else {
// Dispatch to touch targets, excluding the new touch target if we already
// dispatched to it. Cancel touch targets if necessary.
TouchTarget predecessor = null;
TouchTarget target = mFirstTouchTarget;
while (target != null) {
final TouchTarget next = target.next;
if (alreadyDispatchedToNewTouchTarget && target == newTouchTarget) {
handled = true;
} else {
final boolean cancelChild = resetCancelNextUpFlag(target.child)
|| intercepted;
if (dispatchTransformedTouchEvent(ev, cancelChild,
target.child, target.pointerIdBits)) {
handled = true;
}
if (cancelChild) {
if (predecessor == null) {
mFirstTouchTarget = next;
} else {
predecessor.next = next;
}
target.recycle();
target = next;
continue;
}
}
predecessor = target;
target = next;
}
}
// Update list of touch targets for pointer up or cancel, if needed.
if (canceled
|| actionMasked == MotionEvent.ACTION_UP
|| actionMasked == MotionEvent.ACTION_HOVER_MOVE) {
resetTouchState();
} else if (split && actionMasked == MotionEvent.ACTION_POINTER_UP) {
final int actionIndex = ev.getActionIndex();
final int idBitsToRemove = 1 << ev.getPointerId(actionIndex);
removePointersFromTouchTargets(idBitsToRemove);
}
}
if (!handled && mInputEventConsistencyVerifier != null) {
mInputEventConsistencyVerifier.onUnhandledEvent(ev, 1);
}
return handled;
}
這方法看似比較長,但我們只挑比較重要的點來看,在第32行會根據disallowIntercept來判斷是否對子view來進行事件攔截,子view可以通過調用requestDisallowInterceptTouchEvent()方法來改變其值,如果可以進行攔截,則會調用onInterceptTouchEvent()方法,根據其返回值來判斷需不需要對子View進行攔截,默認情況下onInterceptTouchEvent()方法返回的是false,所以如果我們在自定義View時如果想攔截的話,可以重寫這個方法返回true就行了。
然後在第58行的if條件中,會根據是否取消canceled以及之前的是否攔截的標志intercepted來判斷是否走進下面的邏輯代碼塊,這裡我們只看intercepted,如果沒有攔截,則會進入if後面的邏輯代碼塊,直到第89行的for循環,我們會看到ViewGroup在對所有子View進行遍歷,以方便接下來的事件分發,再看到107、108行的判斷,canViewReceivePointerEvents()用來判斷是否該View能夠接受處理事件,
private static boolean canViewReceivePointerEvents(View child) {
return (child.mViewFlags & VISIBILITY_MASK) == VISIBLE
|| child.getAnimation() != null;
}
可以看到只有當view處於可見狀態且沒有做動畫時才能接收處理事件,再看isTransformedTouchPointInView()是用來判斷當前事件是否觸發在該view的范圍之內,這裡我們可以回想前面的測試情景3,當我們點擊ViewGroupB時,ViewC完全沒有收到任何事件,就是因為點擊事件不在ViewC的范圍之類,在isTransformedTouchPointInView()進行判斷時就給過濾掉了,所以ViewC不會收到任何分發的事件。再看看第122行,會調用dispatchTransformedTouchEvent()來將事件分發給對應的view進行處理,讓我們進入其方法體看看,
private boolean dispatchTransformedTouchEvent(MotionEvent event, boolean cancel,
View child, int desiredPointerIdBits) {
final boolean handled;
// Canceling motions is a special case. We don't need to perform any transformations
// or filtering. The important part is the action, not the contents.
final int oldAction = event.getAction();
if (cancel || oldAction == MotionEvent.ACTION_CANCEL) {
event.setAction(MotionEvent.ACTION_CANCEL);
if (child == null) {
handled = super.dispatchTouchEvent(event);
} else {
handled = child.dispatchTouchEvent(event);
}
event.setAction(oldAction);
return handled;
}
// Calculate the number of pointers to deliver.
final int oldPointerIdBits = event.getPointerIdBits();
final int newPointerIdBits = oldPointerIdBits & desiredPointerIdBits;
// If for some reason we ended up in an inconsistent state where it looks like we
// might produce a motion event with no pointers in it, then drop the event.
if (newPointerIdBits == 0) {
return false;
}
// If the number of pointers is the same and we don't need to perform any fancy
// irreversible transformations, then we can reuse the motion event for this
// dispatch as long as we are careful to revert any changes we make.
// Otherwise we need to make a copy.
final MotionEvent transformedEvent;
if (newPointerIdBits == oldPointerIdBits) {
if (child == null || child.hasIdentityMatrix()) {
if (child == null) {
handled = super.dispatchTouchEvent(event);
} else {
final float offsetX = mScrollX - child.mLeft;
final float offsetY = mScrollY - child.mTop;
event.offsetLocation(offsetX, offsetY);
handled = child.dispatchTouchEvent(event);
event.offsetLocation(-offsetX, -offsetY);
}
return handled;
}
transformedEvent = MotionEvent.obtain(event);
} else {
transformedEvent = event.split(newPointerIdBits);
}
// Perform any necessary transformations and dispatch.
if (child == null) {
handled = super.dispatchTouchEvent(transformedEvent);
} else {
final float offsetX = mScrollX - child.mLeft;
final float offsetY = mScrollY - child.mTop;
transformedEvent.offsetLocation(offsetX, offsetY);
if (! child.hasIdentityMatrix()) {
transformedEvent.transform(child.getInverseMatrix());
}
handled = child.dispatchTouchEvent(transformedEvent);
}
// Done.
transformedEvent.recycle();
return handled;
}
我們看到在方法的末尾第55行,如果child為Null,則會調用ViewGroup的父類View的dispatchTouchEvent,否則就會調用child自身的dispatchTouchEvent方法進行事件分發處理。如果child是ViewGroup,則會又遞歸調用ViewGroup的dispatchTouchEvent方法邏輯進行事件分發,如果是View,則跟child為Null情況一樣,都是會調到View的dispatchTouchEvent方法,接下來我們看看View的dispatchTouchEvent方法,
public boolean dispatchTouchEvent(MotionEvent event) {
// If the event should be handled by accessibility focus first.
if (event.isTargetAccessibilityFocus()) {
// We don't have focus or no virtual descendant has it, do not handle the event.
if (!isAccessibilityFocusedViewOrHost()) {
return false;
}
// We have focus and got the event, then use normal event dispatch.
event.setTargetAccessibilityFocus(false);
}
boolean result = false;
if (mInputEventConsistencyVerifier != null) {
mInputEventConsistencyVerifier.onTouchEvent(event, 0);
}
final int actionMasked = event.getActionMasked();
if (actionMasked == MotionEvent.ACTION_DOWN) {
// Defensive cleanup for new gesture
stopNestedScroll();
}
if (onFilterTouchEventForSecurity(event)) {
//noinspection SimplifiableIfStatement
ListenerInfo li = mListenerInfo;
if (li != null && li.mOnTouchListener != null
&& (mViewFlags & ENABLED_MASK) == ENABLED
&& li.mOnTouchListener.onTouch(this, event)) {
result = true;
}
if (!result && onTouchEvent(event)) {
result = true;
}
}
if (!result && mInputEventConsistencyVerifier != null) {
mInputEventConsistencyVerifier.onUnhandledEvent(event, 0);
}
// Clean up after nested scrolls if this is the end of a gesture;
// also cancel it if we tried an ACTION_DOWN but we didn't want the rest
// of the gesture.
if (actionMasked == MotionEvent.ACTION_UP ||
actionMasked == MotionEvent.ACTION_CANCEL ||
(actionMasked == MotionEvent.ACTION_DOWN && !result)) {
stopNestedScroll();
}
return result;
}
同樣我們撿重點的看,第23行用來做過濾,看是否有窗口覆蓋在上面,第27~29行三個判斷條件說明了,當View的touch事件監聽器不為空,View是enable狀態,且touch事件監聽回調方法onTouch方法返回true三個條件同時滿足時,則會最終返回true,而且第33行的onTouchEvent方法都不會得到執行,這說明View的OnTouchListener監聽回調的優先級要高於onTouchEvent,如果我們給View設置了OnTouchListener監聽,並且在回調方法onTouch()中返回true,View的onTouchEvent就得不到執行,其dispatchTouchEvent方法就會直接返回true給父容器,相反如果返回false,或者沒有設置OnTouchListener監聽,才會執行onTouchEvent()方法對分發來的事件進行處理。接著再去看看onTouchEvent()中如何對事件進行處理的,
public boolean onTouchEvent(MotionEvent event) {
final float x = event.getX();
final float y = event.getY();
final int viewFlags = mViewFlags;
final int action = event.getAction();
if ((viewFlags & ENABLED_MASK) == DISABLED) {
if (action == MotionEvent.ACTION_UP && (mPrivateFlags & PFLAG_PRESSED) != 0) {
setPressed(false);
}
// A disabled view that is clickable still consumes the touch
// events, it just doesn't respond to them.
return (((viewFlags & CLICKABLE) == CLICKABLE
|| (viewFlags & LONG_CLICKABLE) == LONG_CLICKABLE)
|| (viewFlags & CONTEXT_CLICKABLE) == CONTEXT_CLICKABLE);
}
if (mTouchDelegate != null) {
if (mTouchDelegate.onTouchEvent(event)) {
return true;
}
}
if (((viewFlags & CLICKABLE) == CLICKABLE ||
(viewFlags & LONG_CLICKABLE) == LONG_CLICKABLE) ||
(viewFlags & CONTEXT_CLICKABLE) == CONTEXT_CLICKABLE) {
switch (action) {
case MotionEvent.ACTION_UP:
boolean prepressed = (mPrivateFlags & PFLAG_PREPRESSED) != 0;
if ((mPrivateFlags & PFLAG_PRESSED) != 0 || prepressed) {
// take focus if we don't have it already and we should in
// touch mode.
boolean focusTaken = false;
if (isFocusable() && isFocusableInTouchMode() && !isFocused()) {
focusTaken = requestFocus();
}
if (prepressed) {
// The button is being released before we actually
// showed it as pressed. Make it show the pressed
// state now (before scheduling the click) to ensure
// the user sees it.
setPressed(true, x, y);
}
if (!mHasPerformedLongPress && !mIgnoreNextUpEvent) {
// This is a tap, so remove the longpress check
removeLongPressCallback();
// Only perform take click actions if we were in the pressed state
if (!focusTaken) {
// Use a Runnable and post this rather than calling
// performClick directly. This lets other visual state
// of the view update before click actions start.
if (mPerformClick == null) {
mPerformClick = new PerformClick();
}
if (!post(mPerformClick)) {
performClick();
}
}
}
if (mUnsetPressedState == null) {
mUnsetPressedState = new UnsetPressedState();
}
if (prepressed) {
postDelayed(mUnsetPressedState,
ViewConfiguration.getPressedStateDuration());
} else if (!post(mUnsetPressedState)) {
// If the post failed, unpress right now
mUnsetPressedState.run();
}
removeTapCallback();
}
mIgnoreNextUpEvent = false;
break;
case MotionEvent.ACTION_DOWN:
mHasPerformedLongPress = false;
if (performButtonActionOnTouchDown(event)) {
break;
}
// Walk up the hierarchy to determine if we're inside a scrolling container.
boolean isInScrollingContainer = isInScrollingContainer();
// For views inside a scrolling container, delay the pressed feedback for
// a short period in case this is a scroll.
if (isInScrollingContainer) {
mPrivateFlags |= PFLAG_PREPRESSED;
if (mPendingCheckForTap == null) {
mPendingCheckForTap = new CheckForTap();
}
mPendingCheckForTap.x = event.getX();
mPendingCheckForTap.y = event.getY();
postDelayed(mPendingCheckForTap, ViewConfiguration.getTapTimeout());
} else {
// Not inside a scrolling container, so show the feedback right away
setPressed(true, x, y);
checkForLongClick(0);
}
break;
case MotionEvent.ACTION_CANCEL:
setPressed(false);
removeTapCallback();
removeLongPressCallback();
mInContextButtonPress = false;
mHasPerformedLongPress = false;
mIgnoreNextUpEvent = false;
break;
case MotionEvent.ACTION_MOVE:
drawableHotspotChanged(x, y);
// Be lenient about moving outside of buttons
if (!pointInView(x, y, mTouchSlop)) {
// Outside button
removeTapCallback();
if ((mPrivateFlags & PFLAG_PRESSED) != 0) {
// Remove any future long press/tap checks
removeLongPressCallback();
setPressed(false);
}
}
break;
}
return true;
}
return false;
}
從第7~16行可以看出,當View為disable狀態,而又clickable時,是會消費掉事件的,只不過在界面上沒有任何的響應。第18~22行,關於TouchDelegate,根據對官方文檔的理解就是說有兩個View, ViewB在ViewA中,ViewA比較大,如果我們想點擊ViewA的時候,讓ViewB去響應點擊事件,這時候就需要使用到TouchDelegate,簡單的理解就是如果該View有自己的事件委托處理人,就交給委托人處理。從第24~26行可以看出,只有當View是可點擊狀態時,才會進入對應各種事件的詳細處理邏輯,否則會直接返回false,表明該事件沒有被消費。在第59行,可以看到在Action_Up事件被觸發時,會執行performClick(),也就是View的點擊事件,由此可知,view的onClick()回調是在Action_Up事件中被觸發的。第134行直接返回了true,可以看出只要View處於可點擊狀態,並且進入了switch的判斷邏輯,就會被返回true,表明該事件被消費掉了,也就是說只要View是可點擊的,事件傳到了其OnTouchEvent,都會被消費掉。而平時我們在調用setOnClickListener方法給View設置點擊事件監聽時,都會將其點擊狀態修改為可點擊狀態。
public void setOnClickListener(@Nullable OnClickListener l) {
if (!isClickable()) {
setClickable(true);
}
getListenerInfo().mOnClickListener = l;
}
追溯完View的事件分發流程,我們再返回到ViewGroup的dispatchTouchEvent方法的122行,如果對應得child消費了點擊事件,就會通過對應的dispatchTouchEvent方法返回true並最終在122行使得條件成立,然後會進入到138行,調用addTouchTarget對newTouchTarget進行賦值,並且mFirstTouchTarget跟newTouchTarget的值都一樣,然後將alreadyDispatchedToNewTouchTarget置為true
private TouchTarget addTouchTarget(View child, int pointerIdBits) {
TouchTarget target = TouchTarget.obtain(child, pointerIdBits);
target.next = mFirstTouchTarget;
mFirstTouchTarget = target;
return target;
}
然後來到了163行,由於mFirstTouchTarget和newTouchTarget在addTouchTarget中都被賦值了,所以會直接進入172行的while循環,由於之前在138、139行對mFirstTouchTarget、newTouchTarget、alreadyDispatchedToNewTouchTarget都賦值了,使得174行條件成立,所以就直接返回true了,至此,ViewGroup就完成了對子View的遍歷及事件分發,由於事件被消費掉了,所以ViewGroup對應的所有外圍容器都會遞歸回調dispatchTouchEvent將true傳遞給Activity,到這也就解釋了測試情景2的產生原理。在Down相關事件被消費掉之後,後續的Move、Up事件在dispatchTouchEvent方法的68~70行不符合判斷條件,直接會來到179行的dispatchTransformedTouchEvent方法繼續進行分發,待子View進行消費。
如果在ViewGroup的dispatchTouchEvent方法第58行被攔截了(對應測試情景4),或者107~108行不成立(對應測試情景3),或者122行返回false(即子View沒有消費事件,對應測試情景1),則會直接進入到第163行,這時mFirstTouchTarget肯定為空,所以會又調用dispatchTransformedTouchEvent方法,而且傳進去的child為空,最終就會直接走到dispatchTransformedTouchEvent方法的55行,然後調用super.dispatchTouchEvent,之後的處理邏輯跟前面調View的dispatchTouchEvent邏輯一樣。
終上所述,整個Android的事件分發機制可以大致概括成如下的流程圖

PS:以上相關的系統代碼均為Android6.0的系統源碼,整個Android事件分發機制還算有點復雜,完全給整明白寫下這篇文章還費了些時間,中間查閱了一些資料,可能有些地方還存在些理解偏差,還請大家指出相互學習進步
Android 自定義ListView示例詳解
本文講實現一個自定義列表的Android程序,程序將實現一個使用自定義的適配器(Adapter)綁定 數據,通過contextView.setTag綁定數據有按鈕的Lis
Android支付寶支付開發實例
在移動應用滿天飛的時代,隨著移動支付的盛行,很多應用中都集成了支付功能。之前的支付一直不是我負責,近期這個項目我負責訂單模塊少不了要做支付,每每提起支付就覺得怕怕,覺得很
Android TV開發
前言這裡主要記錄幾個TV問題的解決方案,如果對這個不感興趣的其實就不用往下看了。這幾天有一個需求就是要求出一個TV版本的app,之前沒有具體的了解Tv版的app有手機端的
UIWebView的使用
UIWebView是網頁視圖控件,用來顯示網頁內容。功能類似於浏覽器。1、goBack功能使用時,需要在已經打開過第二層及以上子鏈接的情況下才能返回打開上一層的鏈接2、g